
奶粉中的添加物、辅料等,需要在进厂后进行严格检验。

婴幼儿奶粉探秘·加工工艺
据业内人士介绍,现代奶粉的生产过程要经历生乳采购、过滤杂质、加热杀菌、成分调整、浓缩、喷雾干燥和包装等工艺。一批奶粉从原材料进厂到成品出厂,所需的检测超过600多道。婴幼儿配方奶粉的加工工艺则更为讲究和严谨,需要在生产过程中添加乳清蛋白粉、乳糖、DHA、核苷酸、维生素和矿物质等营养成分,使其尽可能接近母乳,以满足婴幼儿消化吸收和营养需求。现代奶粉加工所使用的主要工艺是什么?不同工艺是否各有利弊?
现代奶粉生产多用喷雾干燥法
真正意义上的现代奶粉,出现在1832年,俄罗斯化学家M.Dirchoff首次将奶粉进行商业化生产。但是,使用真空蒸发罐,先把奶粉浓缩成饼,接着干燥制粉或者将浓缩的牛奶摊在加热的滚筒壁上等牛奶干燥后刮下来,这种方法生产的奶粉冲泡后有煮熟的味道,这是因为在滚筒中加热产生了焦糖。这种原始的加工工艺被称为滚筒干燥法。
朱鹏介绍说,到了现代,奶粉生产大多利用喷雾干燥法,将原料乳预热杀菌消毒后,利用真空浓缩锅或真空蒸发器立即浓缩形成原乳,浓缩到原体积的1/4左右,然后经离心泵极细的喷口喷出,同时喷头高速旋转、过滤,在温度达130℃到160℃的空气中,牛奶液直接交换瞬间完成蒸发,干燥,变成粉末,然后迅速出粉,接着分筛并降温到30℃冷却,检测,称重,分装,然后就是装罐了。相比滚筒干燥法,喷雾干燥法能更多地保存牛奶的营养。
牛奶变成奶粉这一漫长的产业链中,任何一个环节监管不力,工艺设备落后,都有可能导致奶粉的质量和安全问题。
鲜奶验收环节非常重要
在鲜奶验收环节,原料奶的营养指标、卫生指标和质量控制措施非常重要。南庆贤说,比如说牛体和牛场的卫生问题管理,饲料的营养和安全,挤奶设施的清洁消毒,规范挤奶等等,都是挂一漏万的环节。挤奶完用净乳机除杂后,需要及时冷却降温,避免微生物在牛奶中繁殖,造成原奶腐败。鲜奶的储存时间不可能过长,以免嗜冷菌大量繁殖,分解蛋白质。
配料工序容易引起质量和安全问题
随后是在乳品加工厂的配料,配料工序非常容易引起质量和安全问题:辅料卫生质量(在运输、贮藏中因防护不当,受到细菌、霉菌及鼠虫污染,产生毒素、致病菌,对人体产生危害);营养素过量(一些微量元素、脂溶性维生素含量超标可能对人体产生危害);辅料融化效果(如果溶解不彻底则在后续的过滤和净乳中被甩出,影响产品营养指标)。
对于奶中的添加物、辅料等,需要在进厂后经过严格检验(含理化和卫生指标)。在使用前配料员对每袋料进行感观检查(结块、霉变、有异味、色变的拒绝使用);微量元素检查(小辅料由化验室准确计量后按配比发放);保证辅料的化料效果(要有化料罐、高速搅拌等。乳清粉、糊精粉、乳清蛋白粉,可按粉水=6:1直接在化料罐中溶化,水温40℃-50℃,对于难溶的如大豆蛋白,则要延长溶解时间,使其充分溶解);保证料液与原料奶混合均匀(在定位罐中)。
因为油水分离的物理特性,在均质化过程中,需要防止脂肪上浮、防止奶粉中脂肪分子游离到颗粒表面。而经过冷却、暂存后,在杀菌、浓缩工序容易出现的质量问题有:杀菌不彻底造成浓奶细菌总数过高,导致最终产品微生物超标;设备清洗不彻底,污染产品;设备故障,如物料泵冷却密封水漏进奶中、加热蒸汽漏进奶中等,均易导致产品大肠菌和杂质超标;奶浓度低,导致奶粉颗粒小,影响冲调性。高温杀毒、清洗后,需要进行喷雾干燥,接粉、筛粉、贮粉、包装、设备清洗等最后的环节。
■ 奶粉制作工艺
干法VS湿法
干法均匀性难控制
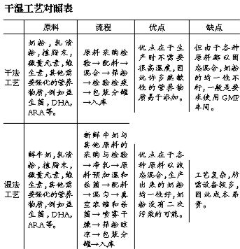
干法和湿法,是两种不同的加工工艺。生产好的产品应基于好的基粉、好的混合设备。郦韬珉说,湿法是先将所有的成分溶解成液体后按比例混在一起,再进行喷雾;干法是将固态的原料经过粉碎、过筛后用物理方式进行混合,工艺相对简单。这两种技术加工后的奶粉在色泽、密度上有一定区别,各有利弊。
湿法在色泽和冲调溶解性上要好一些,湿法的营养素损失较大,干法在均匀性上较难以控制。
“湿法是先将配方成分按不同比例液化再干燥,这样会混合得很均匀,干混出来的奶粉在速溶性上要差一些。使用干法或湿法和牛奶使用的配方中微量元素差异而不同,有些配方奶很难通过湿法来干燥,就会选择干法。但总体上来说,原装进口的奶粉使用湿法工艺的较多一些。”朱鹏说,国内婴幼儿奶粉生产因为要求物理加工,因此干法工艺用得比较多,因为湿法工艺在原料预加温和杀菌→配料→混匀→真空浓缩和杀菌→喷雾干燥这几步中容易发生化学反应。
王丁棉也认为,国外多是用湿法加工制作,国内婴幼儿奶粉多是用干法来加工。
高温喷雾VS低温喷雾
高温喷雾易损失活性物质
“浓缩之后的液态配方奶在喷雾干燥机里,通过高压喷头喷成雾,与通到干燥机里的热空气混合从而生产奶粉。高温喷雾和低温喷雾的差别在于,前者所使用的空气温度更高,比如220摄氏度左右,后者所使用的空气温度较低,比如在170摄氏度左右。”朱鹏说,就企业而言,高温喷雾的生产成本低于低温喷雾。低温喷雾干燥相对来说奶粉中保存的营养素更好,溶解性也更好。
王丁棉认为,我国婴幼儿奶粉采用的是国外普遍淘汰了的高温喷雾加工工艺,高温喷雾损失了奶粉中的维生素、蛋白质等活性物质,即便后来再人工增加维生素和蛋白质,符合检测标准,但补进去的东西并非原来的物质。
本版采写/新京报记者 潘波
