新京报讯 1月28日,中央网信办干部局发布《中央网信办所属部分在京事业单位2026年度公开招聘公告》。
根据工作需要,按照《事业单位人事管理条例》《事业单位公开招聘人员暂行规定》《关于进一步做好事业单位公开招聘工作的通知》等有关规定,中央网信办所属部分在京事业单位2026年度公开招聘3名工作人员。现将有关事项公告如下:
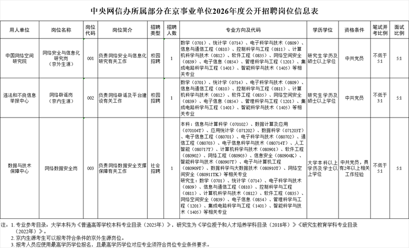
一、招聘岗位
(一)校园招聘岗位
1. 中国网络空间研究院
网络安全与信息化研究岗(京外生源)1名。
2. 违法和不良信息举报中心
网络辟谣岗(京内生源)1名。
(二)社会招聘岗位
3. 数据与技术保障中心
网络数据安全岗1名。
以上岗位均为七级以下管理岗位或中级以下专业技术岗位。
二、报名条件
1. 具有中华人民共和国国籍。
2. 政治立场坚定,拥护中国共产党领导和社会主义制度,坚决维护习近平总书记党中央的核心、全党的核心地位,坚决维护党中央权威和集中统一领导。
3. 遵守宪法和法律法规。
4. 具有良好的道德品行。
5. 校园招聘京内生源考生、社会招聘考生须具有北京市常住户口。
6. 校园招聘考生须为2026年全国普通高校应届毕业生(不含委培、定向,含两年择业期内未落实工作单位的高校毕业生),一般应在2026年7月底前取得相应专业的学历学位;社会招聘考生须已取得相应专业的学历学位。专业参考目录为教育部认可的专业目录。
7. 具有正常履职的身体条件和心理素质。
8. 年龄不超过38周岁,即1987年1月1日及以后出生。
9. 符合法律法规规定的其他条件,以及报考岗位要求的其他具体条件(详见《中央网信办所属部分在京事业单位2026年度公开招聘岗位信息表》)。
有下列情形之一的人员,不得报考:因犯罪受过刑事处罚的;被开除中国共产党党籍或中国共产主义青年团团籍的;高等教育期间受到开除学籍处分的;被开除公职的;被依法列为失信联合惩戒对象的;处于受处分期间或者影响期限未满的;在各级公务员考录、事业单位招聘中被认定有舞弊等严重违纪行为的;存在法律法规规定不得聘用为事业单位工作人员其他情形的。此外,报考人员不得报考聘用后构成回避关系的招聘岗位。
三、工作环节和具体安排
公开招聘工作包括网络报名、资格初审、笔试、资格复审、面试、体检、考察、公示、聘用等环节。
(一)网络报名
2026年1月26日15时—2026年2月10日12时,报考人员登录中国网信网(www.cac.gov.cn)报名,每人限报1个岗位。报考人员在中央网信办及所属单位有近亲属关系和主要社会关系的,应当在报名时主动报告。
(二)资格初审
对报考人员进行网上资格初审,确定参加笔试人员。笔试设置一定开考比例,其中京内生源岗位不低于3:1,其余岗位均不低于5:1。如报考人数未达到笔试开考比例,可在符合该岗位报考条件的考生中进行调剂,但需征得考生本人同意;如通过调剂仍达不到笔试开考比例,则取消调剂,并视情况核减该岗位招聘名额直至取消岗位招聘计划。取消岗位招聘计划的,报考该岗位考生可改报其他符合条件的岗位。报名结束后,在中国网信网统一发布资格初审结果和笔试通知。
资格审查贯穿公开招聘全过程,报考人员必须如实填写个人信息,并在报名时签署诚信承诺书,凡弄虚作假者,一经查实,即取消本次应聘资格。
(三)笔试
主要测试考生的基本素质和运用有关理论、知识、方法分析解决实际问题的能力。笔试成绩按百分制计算,合格分数线为60分,笔试成绩不合格者不得进入面试。笔试成绩于笔试结束后10个工作日内发布。
(四)资格复审
每个岗位根据笔试成绩从高到低顺序按照5:1的比例确定面试人选(成绩相同的全部列入,下同)。
面试人选按照中国网信网公布的通知要求,持相关证书材料到指定地点进行资格复审,合格者进入面试。出现未通过或者放弃资格复审的情形,按照该岗位笔试成绩从高到低顺序依次递补面试人选。资格复审的同时组织心理素质测评,心理素质测评结果作为聘用的重要依据。
(五)面试
主要测试考生综合素养、专业素质以及与招聘岗位的匹配度。
面试成绩按百分制计算,考试综合成绩按照笔试、面试成绩各占50%计算。面试成绩、考试综合成绩于面试结束后3个工作日内发布。
(六)体检
每个岗位根据考试综合成绩从高到低顺序,按照2:1的比例确定体检人选。出现部分人选临时放弃资格、实际参加面试人数等于拟招聘人数的情况,该岗位面试人选应当达到同类岗位面试平均分数,才可以作为体检人选。安排体检人选到指定医院进行体检。出现未通过或者放弃体检的情形,按照考试综合成绩从高到低顺序依次递补。
(七)考察
体检合格者列为考察人选,到其所在学校(工作单位)进行考察,按照新时期好干部标准及相关政策规定,根据招聘岗位的资格条件和要求,全面考察人选的政治素质、思想品质、学习工作表现和心理健康等情况,重点考察人选是否符合深刻领悟“两个确立”的决定性意义,增强“四个意识”、坚定“四个自信”、做到“两个维护”等政治要求,并查询社会信用记录。社会招聘人选在现单位工作不满2年的,需到原单位或者其他有关单位进行延伸考察。出现未通过或者放弃考察的情形,按照考试综合成绩从高到低顺序依次递补。
(八)公示
根据考试综合成绩、心理素质测评、体检、考察等情况,择优确定拟聘用人选,在中国网信网、中央和国家机关所属事业单位公开招聘服务平台进行公示,公示期为5个工作日。
(九)聘用
经公示无异议的,按照规定签订聘用合同。试用期满考核合格的,正式聘用;不合格的,取消聘用。
四、纪律要求
公开招聘工作严格按照规定的要求和程序进行,坚持公开、公平、公正的原则,设立招聘政策、网络报考技术咨询电话,接受报考人员咨询。工作人员要严格遵守干部人事纪律,特别要严格执行回避制度和保密制度,如有违反,按照有关规定严肃处理。报考人员要自觉遵守有关规定,不得弄虚作假、搞非组织活动,一经发现,按照有关规定严肃处理。
为加强对本次公开招聘工作的监督,中央网信办机关纪委将进行全程监督,并设立监督举报电话,接受监督举报。
本公告由中央网信办干部局负责解释。
招聘政策咨询电话:010-55624809、010-55635955
网络报考技术咨询电话:010-80759265
监督举报电话:010-55635942

编辑 刘佳妮
