“在观念与技术的流变中,唯有家庭的存续,才使‘永生’成为可能。”
——申琦、朱俞霏:《二进制墓碑:数字永生背后的代际死亡观》,《华中科技大学学报(社会科学版)》2026年第1期,页103-112。

本期评议:陈新宇 梅剑华 黄典林
文本摘选:罗东
在当代,书籍之外,刊于专业学术期刊(集刊)上的论文是知识生产、知识积累的另一基本载体。
自2025年8月起,《新京报·书评周刊》在图书评介的基础上拓展“学术评议和文摘”这一知识传播工作,筹备“新京报中文学术文摘服务所”,与期刊(集刊)界一道服务中国人文社会科学事业。每期均由相关学科领域的专家学者担任评议人参与推选。我们希望将近期兼具专业性和前沿性的论文传递给大家,我们还希望所选论文具有鲜明的本土或世界问题意识,具有中文写作独到的气质。为更好地达成此目标,接下来我们也将对本版进行改版、调整。
此篇来自2026年第7期(总第22期)。作者申琦、朱俞霏与15个家庭(每个家庭包含1位父代和1位子代)进行了围绕“数字永生”的对话。如何与逝去的亲人告别,又如何重新建立联结,是我们这一生终将面对的课题。数字永生通过“播放”、模仿或再造逝者的音容,使人的生命获得某种延续,它与中国人传统的生死观形成一种特殊的张力。两位作者在访谈中发现,父代与子代对数字永生的理解与接受度存在着显著差异。
以下内容由《华中科技大学学报(社会科学版)》授权转载。摘要、参考文献及注释等详见原刊。
作者|申琦 朱俞霏
一、问题提出

战国时期祝福死者图《人物龙凤图》局部(佚名)。
人生在世,生死大事。死亡是个体生命的终点,也是社会延续的起点。如何理解死亡,不仅关乎个体对生命意义的把握,亦对家庭情感维系和社会文化传承产生深远影响。
死亡的不可避免性使其成为一种“悬置”的生命状态。从古代炼丹术追求长生不老,到现代医学对抗衰老和疾病,为破解死亡带来的不确定性与恐惧,人类借助技术来突破生命有限性的努力从未停歇。今天,数字永生通过大数据采集个体语音、图像、语言风格及情感模式,结合算法建模,使死亡不再意味着彻底终结。在我国,利用生成式人工智能技术创建逝者数字形象逐渐成为一种趋势。2024年9月,南开大学已故首任校长张伯苓的数字形象出现在校庆典礼上并与现任校长“同台对话”,场面感人。而著名音乐人包小柏通过人工智能“复活”已故女儿,亦引发社会关于数字永生伦理边界的热议。
2024年至21世纪末,中国预计年均人口死亡数将高达1600万人。数字永生作为一种新兴技术实践,已逐步构建起涵盖数据采集、人格建模与虚拟维护在内的完整产业链条,并衍生出多元化的服务形态,如在港交所上市的内地“殡葬第一股”福寿园推出“云上天境”服务。未来数字永生可能成为个体和家庭应对死亡焦虑、纾解心理压力的一种新选择;同时,它也将引发更深层次的情理冲突与张力。当技术能够让逝者再现、模糊生死边界时,死亡对个体、家庭及社会意味着什么?死亡是家庭事件,尤其在中国,受儒家价值观如家族延续、孝道伦理与社会和谐的深刻影响,国人形成一种基于家庭的生命与死亡观。本文将立足家庭这一核心场域,深入观察家庭内部父辈与子代对于数字永生的态度,进一步探讨其背后所蕴含的死亡观,为理解数字时代的生命伦理和死亡文化提供经验支撑。
二、文献综述
(一)死亡观
死亡观是指人们对死亡本质、价值和意义的根本观点和看法。在儒家、道家、佛教等哲学与宗教思想的影响下,中国人逐渐形成了独特的“生死互渗”的生死理念。儒家以现世伦理为核心,将死亡看作是“生之延续”,强调通过积极规划现世生活来实现人生价值。道家以自然法则为根基,将死亡视为生命的自然组成部分,主张顺应自然以获得精神解脱。佛教作为宗教,则在哲学思辨之外提供超越性维度,以“轮回转世”重构死亡本质,认为肉体死亡是生命的阶段性转换,赋予死亡以超越性精神意义。此外,技术也在不断影响人们对死亡的认知与实践。从家族族谱到影像照片,从上坟祭祖到网络葬礼与哀悼,技术不仅改变了人们的情感联结以及记忆保存方式,亦影响着人们对“在场”与“缺席”的感知边界。数字永生加速这一变化,使逝者不仅能长期存在于虚拟空间,还能让生者与逝者数字形象实时互动对话。然而,数字永生也可能模糊生死界限,并引发社会关于生、死、来世的争议。
近年来,有关死亡观的研究多集中于青少年与老年人群体,既有研究认为,青少年作为未来的社会主体,其死亡观可能影响社会稳定和发展。通过网络哀悼行为分析Z世代死亡观,研究发现,Z世代认为真正的死亡是被遗忘而非肉体消亡,虽然恐惧死亡但整体对死亡持洒脱态度,并将对死亡的思考转化为现世积极生活的动力。相对而言,老年人更可能面临自己和亲人离世等压力性生活事件,也更容易产生对死亡的恐惧,如何应对生命终点,是当代社会老年人面临的重要议题。他们的死亡观不仅直接关联个人、家庭层面的临终选择与死亡质量,更深刻影响集体记忆的延续与文化价值观的代际传承。当代中国老年人的死亡观受传统思想影响,普遍“不怕死”,有些人不仅不讳死,甚至“往往出生殡,先期为送终文”。此外,老年人的死亡观受性别、年龄、教育程度等多种因素影响。

电影《天堂回信》(1992)剧照。
(二)数字永生
永生常被宽泛地用来表示永恒。自古以来,人类一直在寻找肉体或灵魂永生的途径,或以某种“自我救赎”的方式获得新生,或借助医学将肉体冻存,期待医学进步后得以重获新生。数字永生是人死后主动或被动地以数字形式延续其存在的技术实践。Gordon Bell与Jim Gray根据技术发展水平,将数字永生分为单向型与双向型。双向型数字永生能够实现虚拟数字人与现实世界中人类的交互,相关技术在社会中已有一定程度的应用,如借助AI技术“复活”已逝亲友或著名人物。
目前,有关数字永生的研究主要围绕三个方面进行:一是,数字永生背后的技术问题。既有研究认为,数字永生的核心技术是以逝者生前的影像、对话记录等数字痕迹为素材,依托人工智能技术,模拟逝者生前的交流习惯。二是,对数字永生虚拟人主体性与伦理困境的反思。从数字身份、虚拟意识与虚拟人格三个维度来看,虚拟人并不具备真正的主体性。此外,虚拟人还面临数据权利归属争议、对逝者人格权的侵犯以及资源负担过重等多重伦理困境。三是,数字永生所引发的情感补偿问题。既有研究指出,大多数人选择使用数字技术将亲人“复活”,本质是通过虚拟交互满足未竟的情感需求,维系与逝者的情感联结。然而,这种联结也可能使生者遭受创伤,带来持续性哀伤、情感疏离或对现实社交的回避。

电视剧《人生删除事务所》(2018)剧照。
既有研究已关注到,对数字永生的争议并非单纯的技术问题,而是担心技术会扭曲死亡的终结性、削弱对逝者的真切怀念以及消解对生命的敬畏。一项针对日本老年人群体的研究发现,仅有8%的受访者希望在死后通过虚拟的方式将自己“复活永生”。有关中国年轻人的研究发现,“极客”群体更能接受数字永生。此外,尽责开放和外向性人格特质、宗教信仰与数字永生接受度呈正相关。这种不同文化、不同群体间的态度差异,说明数字永生的接受度并非单一心理或技术问题,而是嵌入个体生命历程、文化语境、媒介使用经验与社会角色中的复杂实践。
需要注意的是,上述研究仍存在局限性。一是,从研究群体来看,既有成果多聚焦青年或老年单一年龄段,分析特定群体的死亡观,缺乏对家庭内部跨代际的分析。二是,从研究内容来看,现有关于数字永生的研究多集中在技术可行性与情感伦理担忧等方面,较少涉及公众对数字永生的态度。鉴于数字永生的实现可能会带来前所未有的挑战,因此有必要考察人们对这一新兴技术的看法。三是,从研究视角来看,既有研究常将死亡视为个体事件或宏观的文化现象,忽视了家庭作为中国人理解和回应死亡、传承生死观念的核心场域。数字永生作为直接介入“死亡”的新兴技术,如同一面棱镜,能够折射出日常生活中人们未曾言明的对待死亡的观点和看法,为理解家庭内部不同代际间的死亡观提供了关键的观察窗口。
基于此,本文提出以下研究问题。一是:家庭中不同代际如何看待数字永生?二是:家庭中不同代际数字永生看法背后的死亡观为何?
三、研究设计
(一)数据收集
本研究以半结构化深度访谈为主要方法,聚焦家庭内部子代与父辈两个群体,观察他们如何看待数字永生及背后蕴含的死亡观。为建立信任关系并确保样本同质性与异质性的平衡,研究通过滚雪球抽样选取受访者,样本选择充分考虑年龄、性别、受教育程度与丧亲经历等关键变量,以尽可能覆盖不同生命历程与家庭情境下的代际群体。本研究共纳入15个家庭,每个家庭包含1位父代和1位子代,最终研究样本包括15位父代(45~60岁)和15位子代(17~35岁)。所有受访者信息均作匿名化处理,同一家庭中父代以字母A标识,子代以字母B标识,男性与女性分别以M和F表示,阿拉伯数字表示家庭号。各年龄层人数分布基本均衡,在丧亲经历、家庭结构、受教育程度等方面存在差异(表1)。

表1:访谈对象基本情况一览表。
研究围绕不同代际对数字永生的态度及其中蕴含的死亡观设计半结构化访谈提纲。主要问题有:“您听说过‘数字永生’吗?”如果没有听说过,通过展示一段简要的文字说明、视频或者典型案例介绍,确保受访者在基本理解概念的前提下继续参与访谈。“您怎么看待数字永生?”“如果有机会您会为自己和家人使用数字永生吗?”“您认为‘死亡’意味着什么?人离世后,生命可以用某种形式延续吗?”等问题。问题设计兼顾情境性与开放性。半结构化访谈有助于研究人员获取特定经历或主题的详尽信息,同时让受访者借由回答开放式问题构建自身叙事。访谈过程中依据实际情况适时调整问题,构建无偏见的交流环境,使访谈双方能够自在地进行询问、回应。此外,根据每位受访者的具体特征及其访谈回答状况,适当追问或对访谈问题进行增减。
(二)基于扎根理论的数据分析
研究采用扎根理论对30份访谈资料进行分析,在对访谈文本逐份编码分析到第26份时,发现没有再出现新的编码结果(表2、表3),继续对剩余4份访谈文本编码进行饱和度检验,结果并未发现新概念或范畴,因此可认为本次编码达到理论饱和。
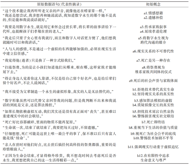
开放性编码是先将收集到的全部资料拆分成独立片段,为每个片段提炼对应的概念,再按照新的逻辑思路,将新形成的概念重组,用原始资料与新概念进行对比验证,最终整理出相应范畴。第一步逐字逐句阅读所有文本资料,在阅读过程中对所有语句进行抽象化,并对其进行命名贴标签。第二步将含义相近的文本归为一类,再进行初始化概念编码。本阶段共提炼出21个初始概念,其中从父辈访谈资料中得到9个,用“a”表示;从子代访谈资料中得到12个,用“b”表示。

表2:开放性编码建构的初始概念。
在表2的基础上,笔者对21个初始概念进行抽象化,形成初始范畴。如“情感慰藉”“遗憾补偿”等,都属于父辈情感补偿和疗愈的范畴,由此可将所有初始概念总结为14个副范畴。其中,父代有7个,用A表示,子代有7个,用B表示。将14个副范畴进一步提炼、归纳为4个主范畴,如表3所示。为保证编码信效度,两名研究者独立完成编码,随后对两人的编码结果进行对比,保留相同意义的编码,对有争议的编码展开讨论并修正,使结果具有可信度。

表3:主轴编码结果。
四、研究发现
(一)“存思”和“守真”:不同代际对数字永生的态度
1.“存思”:父代温和接纳数字永生
在15个家庭中,11位父代明确表示愿意在清明祭奠等特定情境下使用数字永生,以寄托对逝者的哀思。其中6位表示,接受在自己离世后以数字形式继续存在,剩余4位虽未直接表示接受,但也未予否定,而是对数字永生的伦理或实现方式提出顾虑。整体看来,父代对数字永生呈现出相对温和的接纳态度。
态度作为一个多维度的概念,由认知、情感和行为倾向三个成分构成。父代对数字永生的认知呈明显的“去技术化”特征,这与其媒介使用经验相关。作为20世纪60—70年代出生的一代,父代处于从工业社会向信息社会的过渡期,技术发展进入“黑箱化”的阶段,人们无须理解其运作原理即可完成操作。这种以功能使用为导向的技术社会化过程,使他们形成实用主义技术认知。大多数受访父代(9位)的媒介使用以微信社交、短视频浏览为主,强调技术的可用性。他们将数字永生视为照片、影像等静态纪念形式的更新版本。如“以前是相片,现在能直接说话动起来”(AF4、AF3)。这种媒介认知使他们倾向于将数字永生视为传统纪念方式的延伸,而非对生命伦理的挑战,降低了技术的陌生感与威胁感。

电影《天鹅挽歌》(2021)剧照。
从情感维度看,父代将数字永生视为弥补未竟遗憾、延续情感哀思的手段。15位父代中,有8位(54%)提到希望借数字永生与逝者“再见一面”(AM7)、“再说一句话”(AM8),寄托自己对“逝者”的思念。父代对数字拟像的技术细节通常不进行深入辨析,亦不苛求其与逝者形象完全相似,因而更容易借助数字技术与逝者建立并维持情感与关系联结。如,AF9在短视频平台上看到用AI生成的母亲动态影像,画面中母亲神情温和。尽管AF9的女儿认为该视频制作较为简单,但AF9本人仍感到慰藉,并表示:“你看,奶奶笑起来了,我没见到她最后一面,这个挺好的。”此外,有3位受访者(20%)受佛教影响,将死亡视为“另一种存在”(AF1),认为“他在另一个世界生活”(AF12)。数字永生创造出的“虚拟在场”,被转化为一种与彼岸世界沟通的新途径,也是“慎终追远”在数字时代的延伸。
在行为倾向层面,超七成的(11位)父代表现出情境化与限度性的使用意愿。他们愿意在清明节等纪念性时刻使用数字永生表达哀思,但不希望其过度介入日常生活。“偶尔一次可以,但长期就没意思了,人走了就是走了”(AF3)。此外,受“谈死色变”的传统死亡文化影响,有3位受访父代明确反对为健在的亲人制作数字人形象,“我不想为健在的亲人(尤其是儿女)设想这种事情,人活得好好的,想这个干吗”(AF4)。
2.“守真”:子代拒绝接受“虚拟数字人”
在15位子代受访者中,有10位(67%)对数字永生持迟疑态度,其余5位(33%)明确拒绝为已逝亲人或自己使用该技术。这可能与他们的受教育程度、媒介使用经验密切相关。整体来看,子代受访者教育水平普遍较高(14位为本科及以上学历,1位高中在读),具备较强的媒介素养与技术理解能力。有11位子代能够清楚地解释数字永生技术的原理,区分数字人与真实生命之间的本质差异。“是在个体尚在世时,系统通过采集其行为轨迹、思想表达与生命经历等多维数据,进行持续训练与建模,从而在个体去世后生成一个高度拟人化、具备个体特征的虚拟数字人”(BM7)。子代深知技术生成内容的虚构性,并警惕其可能引发的情感操控风险,他们对“算法制造的情感真实性”(BM20)保持怀疑。其中8位受访者表示,难以将虚拟数字人看作是真实的亲人。“数字人的回应是算法生成操控的,我无法把这些回应当成亲人说的话”(BM8)。此外,有6位受访子代认为,数字永生会干扰自然的哀伤过程。“经历过亲人去世,活着的人更需要学会从巨大的哀伤中走出来。在我看来,追求数字永生是将对亲人的想念引向了一种畸形的安慰”(BF9)。哀伤是个体将情感从已失去的客体中撤回的心理历程,这一过程若受阻,则可能演变为病理性忧郁。
在行为倾向方面,有6位子代表示接受影像等静态形式的数字遗存,但对具有语音交互功能的虚拟数字人则持明确拒绝态度。以BF4为例,她在大学期间经历父亲离世,尽管知晓AI“复活”逝者的案例,却始终拒绝尝试。“我怕自己会依赖上假的那个‘他’,这是对逝者的不尊重”。在子代看来,数字人仅仅是“镜像存在”,这种“似是而非”的错位感,反而会“削弱虚拟交互的沉浸感与神秘感”(BF1)。此外,当数字人形象极度接近真人却存在细微偏差时,用户与其情感互动越深,内心不安与恐惧感会越强烈,产生恐怖谷效应。“我之前给奶奶做过,但是那个形象又像又不像的,有点吓人”(BF9)。
综上所述,父代倾向于有条件地将数字永生作为表达未竟情感、寄托哀思与传承家族记忆的工具;子代则更强调生命与真实关系的不可替代性,他们愿意接受静态的“数字存在”,但对高度拟人化、交互式的“虚拟数字人”持拒绝态度。这种态度差异,不仅受年龄、媒介使用经验等因素影响,更源于不同代际对死亡这一根本问题的理解和回应方式不同。

明代沈周《落花诗意图》局部。
(二)“有命”和“有界”:不同代际对数字永生态度背后体现的死亡观
1.“生死有命,以礼载思”:父代集体性死亡观
父代对数字永生的温和接纳,体现出“生死有命,以礼载思”的集体导向性的死亡观,即承认生命的有限性、接受死亡的必然性,同时强调通过仪式寄托思念、传承家族伦理。这种观念弱化了死亡的终结性色彩,赋予死亡以道德完成与文化传承的精神意义。
在对“死亡”本质的理解上,父代普遍将死亡视为生命循环中的自然环节,而非终点。15位受访者均认为死亡是“自然且不可避免的事件”(AF6),其中10位父代强调死亡只是“肉体的终结,但精神仍以另一种方式存在”(AF13),5位认为死亡是“一切的中介(包括肉体和精神)”(AM2)。
一方面,这种对死亡的“延续性”理解,受其所处的生命发展阶段与传统乡土文化的共同影响。老年超越理论(Gerotranscendence Theory)认为,老年期可能伴随着对生命意义的超越性理解,包括宇宙超越、自我超越和社交超越三个维度。其中宇宙超越表现为对生死界限的看淡、对时空连续性的感悟,以及与更大存在的联结感。受访父代多处在这一心理转变期,他们开始从对生命“长度”的执着,转向对生命“整体意义”与“联结感”的追寻,能坦然接受肉体消亡的必然性,坚信精神与情感可以超越物理生命而存在。
另一方面,中国乡土文化将“人—土地—祖先”的循环关系视为生命秩序的核心,生、老、病、死被理解为与土地循环相呼应的自然过程。身体通过丧葬回到土地里,形成入土为安的观念。“人死了,就要入土为安,落叶归根”(AF12)。随后通过祭祀仪式,逝者进一步融入家族与社会的延续链条,最终实现超越肉体的永生。“吃年夜饭的时候,会在父母的相片前放好碗筷、点根烟,让子女给他们磕头,这时候我就觉得他没走”(AM7)。这不仅是对逝者的怀念,也强化了家庭内部的情感连接与延续。还有受访者会主动规划身后事,认为“总是要死的,我早点处理,也少麻烦孩子们”(AM11)。这种态度体现出他们对死亡的坦然接受、以家庭为中心与为子女考虑的家庭责任伦理。与既有研究中认为老年人在面对死亡时有一种更加积极和开放的态度的结论相吻合。在父代看来,死亡并非不幸的终点,而是物质归土、精神留世的过程。
在死亡的价值层面,13位父代认为死亡具有家庭与社会整合功能的价值。死亡并非单一个人事件,而是“终—殡—葬—祭—传”的家庭集体性事件。传统殡葬仪式将“分离”具象化。一方面让生者反复确认死亡事实,完成认知转换。“我抬着棺材去墓地的路上,止不住流泪,这时候我确认我再也见不到奶奶了”(BF9);另一方面通过丧葬与祭祀,生者得以在社会关系中重新确认自我角色,完成从私人哀伤到集体情感的转化。传统的哭灵、烧纸等仪式,为生者提供情感宣泄通道,让个体感受到“与逝者的情感联结没有被切断”(AF12),“通过烧纸来和妈妈说说话”(AF4)。
在父代看来,仪式的核心并非“让逝者收到供奉”,而是为生者提供情感安放的空间。“祭如在,祭神如神在”。死后的丧葬、祭祀活动具有社会整合功能,家庭成员通过共同参与祭祀、守灵、追思,在情感上形成共鸣,完成家庭情感的再次凝聚,以及家庭道德秩序的再次确认。AM10是家中次子,兄妹四人长年在外地工作。“只有在每年清明回老家祭祖时才能见上一面。说是给老人上坟,其实是让我们这些后辈还能有个见面的机会”。妥善安葬逝者并定期开展祭祀活动,不仅关系到个人是否尽孝,更关系到家族的延续与社会秩序的维系。“经常祭拜,这样子孙才能平安、家业才能稳。”(AM7)这也反映出父辈以家族为中心的生命伦理观念。
在死亡的意义层面,访谈中15位父代都表示认同“生当尽责、死当无愧”(AM8)的善终理念,其中“责”是以家庭和血脉传承为核心。中国社会重视社会关系与家族延续,将“尽责”视为生命价值的根本所在。对父代而言,个体生命的意义并不止于生存本身,而在于履行家庭与社会的道德责任,实现“生有所依、死有所安”。“人活着就是为了家,一代代都是这样的,我现在的任务就是把儿子的婚事安排好,等他成家生子,我就没有牵挂了,走得也没有负担了。”(AM15)这种助力子代成家、为父代养老送终的观念可以具象化为“成德”,待这些任务达成,个体伦理生命便得以丰裕,能坦然地面对死亡。在此意义上,死亡不仅带有悲伤的情感色彩,还蕴含某种“喜”的成分。这种“喜”来自家庭观的动态性与延续性,即家庭会超越个体生命的长度而绵延不绝,个体生命的终结,象征着其汇入家族的历史长河,以精神的形式庇佑后代。

《黑镜》第二季(2013)第一个单元故事《马上回来》剧照,女主正在将男友生前照片上传到社交平台“复活”。
2.“生死有界,哀而不拟”:子代个体性死亡观
子代普遍将死亡理解为一个必须由个体独自面对的终极性事件,其死亡观呈现出个体性导向特征。子代以理性态度承认死亡的终极性与不可逆性,强调生死之间不可逾越。对子代而言,死亡并非家庭和生命循环中的环节,而是个体须直面并赋予意义的绝对终点,他们从死亡中汲取生命动力,体现出以自我实现和关系真实为重的价值取向。
在死亡本质层面,八成子代受访者(12位)将死亡视为生命绝对意义的终止,将死亡比喻为“容器破碎,便不能再复原”(BF4)。这种去神秘化的认知,一方面源于其成长过程中的科学理性教育背景,另一方面与中国社会普遍存在的死亡避讳文化及他们自身生命阶段的“死亡遥远感”有关。日常生活里,几乎没有人会主动谈论与死亡有关的任何话题。“我们会刻意避开这方面的话题”(BM14),相关讨论大多出现在突发灾难、重大疾病等极端情境中且通常停留在“珍惜生命”(BF10)的劝诫层面。此外,在父母健在、年纪尚轻的状态下,死亡对子代而言是一件遥远而模糊的事情。“我对死看得无所谓。主要是我现在年纪还不到,爸妈都在,觉得死亡离自己很遥远,对死亡的恐惧感没有那么强,可能过几年我的想法又不一样了。”(BF13)这种与死亡之间的“安全距离”,削弱了死亡对子代的情感冲击,数字永生更像一个“伪需求”而非必需品。

电视剧《上载新生》第一季(2020)剧照。
在死亡价值层面,子代形成了以个体权利保障与社会公平维系为核心的双重维度。一方面,子代将死亡视为个体生命自主权的最终体现,高度重视临终阶段的生命质量与尊严。超七成(11名)的受访者将临终阶段的生命质量作为评判死亡价值的关键标准,认为不仅要“好好活”,更要“好好死”。BF4在回忆外公被疾病折磨的经历时,坦言曾希望他“早点解脱”。并且,多位受访子代尚无子女(9位求学、4位新婚未育),无需承担家族延续压力,其价值观从“家族责任优先”转向“个体权利优先”,逐渐摆脱“为家庭”的传统生活伦理,转而以自我生活体验为核心。另一方面,子代亦从社会层面理解死亡的价值。死亡的不可逆转性与悬置性,使其超越了世俗社会中的财富、地位等差异,成为唯一无法延缓或异化的“终极公平”,让个体在终极意义上回归同一尺度。“不论贫富贵贱,最后都一样。”(BM8)当生命无法完成的,死亡却让其达成,这或许就是死亡赋予生命的最终意义。
在死亡意义层面,13位子代将死亡视为生命有限性的直接体现,认为死亡的意义在于促使人们直面生命的有限性,强调“活在当下”(BF3)。这种“好好活”的认知,与现代社会的个体主义转向相关。随着传统家族结构逐渐瓦解,代际间物理空间分离与情感弱连接使“血脉延续”的传统生命哲学伦理日渐式微。“生命的质量”重于“生命的长度”(BM4),“善生”重于“善终”,“关键在于怎么去享受生命的过程”(BM7)。此外,城市化进程中日益加剧的生存压力与资源竞争,强化了子代对生命有限性的感知。他们更关注自我体验、感受与内在幸福,而非身后他人评价。“我觉得死后就什么都没有了,所以更要活好当下,别留遗憾。”(BF14)唯有向死而生才能获得生命的意义。
(三)“情牵”与“情止”:不同代际数字永生态度背后体现的情感需求
1.“情牵”:父代借技术维系与逝者的情感联结
父代将死亡视为生命在精神与伦理层面的延续,将死亡仪式视为寄托思念、维系家族认同的持续性实践。数字永生,恰以其虚拟在场、拟真交互与永久存在的特性,回应了父代在数字时代“慎终追远”的情感需求,从而成为实现“情牵”的新媒介。
情感的建立与维系依赖面对面的互动与身体在场。进入数字时代,情感联结的方式发生转变,媒介技术开始承担起跨时空的情感桥梁作用。数字永生通过模拟逝者的言行,创造出“虚拟在场”的效果,使生者能与逝者开展对话互动,填补因关系断裂产生的情感空缺。“通过AI,我还能和他聊聊天,就像他一直在我身边一样。”(AF4)从功能视角看,数字永生技术为丧亲者提供了一种可及的、持续的情感陪伴。这可以理解为一种源于技术的社会支持形态。社会支持理论认为,稳定的社会关系能为个体提供情感慰藉与安全感。数字永生正是在逝者物理性缺席的前提下,通过程序化的交互来模拟精神和陪伴支持,帮助生者在心理上重建、维系与逝者的关系,以缓解孤独与失落。
丧葬、哀悼仪式是为了化解死亡造成的关系断裂。通过集体性的仪式,家族成员得以在共同的悲伤中再次凝聚情感,完成对逝者的情感寄托。然而,传统仪式常受时空限制,“只有在清明才会专门上坟,平日里就看看相册”(AM7)。数字永生通过创造持续的“虚拟在场”,为哀悼提供了新的载体与情景。虚拟数字形象取代墓碑成为逝者的“新符号”,借助虚拟数字人开展的哀悼过程更具有交互性,且不受具体时空限制。生者与逝者“数字人”之间的对话内容可被系统长期保存,每一次互动都会形成可追溯的记录,并构成后续对话延续的基础,从而营造出一种持续深化、看似紧密的联结感,能够满足父代情感寄托的需求。

动画片《寻梦环游记》(2017)画面。
记忆不仅是个体身份的延续,更是社会关系与文化传承的重要纽带。真正的死亡源自彻底的遗忘,15位父辈均持有“雁过留声,人过留名”(AM8)的观念,体现出他们渴望被家族记忆与叙事所接纳的情感延续需求。在他们看来,唯有被记住,个体生命的意义才得以延续。数字永生恰好为这种“延续”提供了新的载体,这种载体能够让自己在家族的叙事中“继续存在”,以另一种方式陪伴后人、参与家庭生活。“等我走了,孩子们还能看到我、听到我说话,就像我还在家里一样。”(AM15)
2.“情止”:子代理性区隔技术对情感本真的侵扰
子代将死亡视为生命的绝对终结,强调关系的真实性和情感的本真性,对用技术模拟并替代真实人际交互的做法持明确拒斥态度。数字永生通过算法生成的虚拟存在、拟真交互与无限延长的数字在场,背离了子代对关系本真性、记忆完整性以及个体主体性的核心需求。

电影《比如父子》(2025)剧照。
人类情感归属以亲密关系为核心,而信任是维系亲密关系的基础。信任的建立既依赖互动的长期性与具身性,也离不开交往对象情感表达的真实性。子代成长于高度媒介化和算法主导的社会中,对“虚拟数字人”背后的符号编码与算法模拟过程具有高度辨识能力,难以对其产生信任感。“数字人只能做到视觉的欺骗,无法代替真正的先人。”(BM2)即便数字人在视觉和行为上高度仿真,其情感表达仍受限于算法的有限性与机械性,无法重现真实关系中的丰富性与不确定性。“仅仅通过社交媒体和聊天记录是不能还原一个人在网上冲浪时的心理活动的,一个人的遣词造句是经过深思熟虑的,包括同一个意思对不同的人也有不同的表达方法。”(BF4)子代认为亲密关系应建立在真实交往与具身的共同经历之上,数字永生语境下的互动交流已异化为算法驱动的情感空壳,难以形成真实情感归属。“数字形象虽然可以代替父亲回答我的问题,但有时候我判断不出来和我说话的到底是父亲,还是算法操控。”(BF10)
死亡即终结。生者若想与逝者重建联系,需依托宗教、祷告或纪念活动等方面仪式,将情感与价值赋予仪式参与者,获得精神与情感寄托。数字技术将仪式压缩为人机交互间的个体行为,使情感表达陷入孤立,可能加剧生者孤独感,导致情感失去应有寄托与支持。“线上哀悼虽便捷,却缺失了家人共同跪拜、焚香、追忆的仪式感。”(BF9)此外,记忆是生者与逝者维持联结的精神纽带,记忆并非静态信息复现,而是生者在生活情境中通过主动回忆与叙事协商,动态建构逝者形象的过程。数字永生将逝者变为可随时调取、互动的虚拟形象,看似延续,实则将其片面化、模板化,无法囊括社会交往中积累的集体记忆与情感脉络。“奶奶的形象是我们一家人共同缅怀、慢慢拼出来的,而不是靠一个系统直接呈现给你的。”(BF15)当算法大规模介入记忆,记忆的真实性可能受到侵蚀,甚至引发“象征性失忆”。“我应该相信自己记忆里的他还是屏幕里的他?”(BM9)
数字永生为人类提供了正视死亡的契机,它像一面镜子,映照出代际之间对爱、记忆、关系与生命的不同理解。父代于礼中求序,于情中留念,子代则在真诚中追问,在克制中划界,他们都在用各自的方式看待生命,回应死亡、安放思念、表达爱意。

电影《吉祥如意》(2020)剧照。
五、结语
数字永生用0、1代码生成“二进制墓碑”,既是算法生成的数字存在,亦是当代人用以安放思念的情感载体。对当代中国家庭而言,这种由技术生成的“不朽”墓碑既可能维系亲人之间基于血缘的情感,又悄然渗进“死生亦大矣”的传统死亡观。数字永生作为直接介入死亡的技术实践,可能因其虚拟性、交互性与可持续性,影响甚至冲击以身体在场、死亡仪式和集体叙事为核心的传统死亡文化。
中国人在面对死亡与告别时,通常以家庭为单位,家庭成员通过共同参与仪式,不仅有效疏导哀伤情绪、缓解心理压力,也进一步强化彼此之间的情感联结。与此同时,仪式行为本身承载着重要的社会与文化意义。中国人高度重视他人评价与社会期待,因而在仪式中尤其讲究流程的完整性与细节的庄重性,力求通过仪式的圆满维系家族的社会声誉与道德形象。随着科学技术日益嵌入人类生活的各个方面,作为新兴技术的数字永生在不久的将来很可能成为家庭应对死亡的新手段,并成为家庭表达哀思与延续纪念的新仪式,但其潜在的文化冲击亦需审慎审视。一方面,数字永生对逝者的再现潜藏着风险,它可能扭曲真实的生命记忆,构建出一种脱离实际的“超真实”叙事,甚至因其虚拟的、持续性的“在场”,削弱原本依靠实体仪式所维系的血缘与社会联系;另一方面,若技术过度自动化“记忆”这一原本需由后代主动承担的孝道实践,则可能弱化年轻一代对家族历史的情感投入与叙事责任,进而侵蚀以“慎终追远”为核心的伦理传统。

明代沈周《田椿萱图》局部。
“国之大事,在祀与戎。”祀,始终是中国家庭与社会存续的精神与合法性根基。中国人通过祭祀先祖、传承家族叙事与家风家训,形成跨世代的文化认同和精神延续。这不仅强化了代际间的文化和情感纽带,更增加了中华民族整体的内在凝聚力。死亡是重大家庭事件,对中国人尤其如此。因此,对数字永生的理解决不能停留在抽象的技术伦理层面,必须回归家庭场域,考察代际间如何理解,回应死亡的本质、价值和意义。这些观念深刻影响着家庭建设与社会的和谐,每个小家内关于死亡的观念、仪式等都会凝聚为中华民族内部的力量,铸就更为紧密的民族共同体。真正的死亡,始于被遗忘。在观念与技术的流变中,唯有家庭的存续,才使“永生”成为可能,这也正是中国文化中的生死智慧。
【文献出处】申琦、朱俞霏:《二进制墓碑:数字永生背后的代际死亡观》,《华中科技大学学报(社会科学版)》2026年第1期,页103-112。
作者/申琦 朱俞霏
本期评议/陈新宇 梅剑华 黄典林
文本摘选/罗东
海报设计/师春雷
导语校对/吴兴发
