新京报讯(记者徐彦琳)4月28日,石景山区公布2026年义务教育阶段入学工作方案。凡年满6周岁(2020年8月31日以前出生)的适龄儿童,满足条件的,可在石景山区申请入学。完成小学教育的适龄少年,满足条件的,可申请在石景山区升入初中。
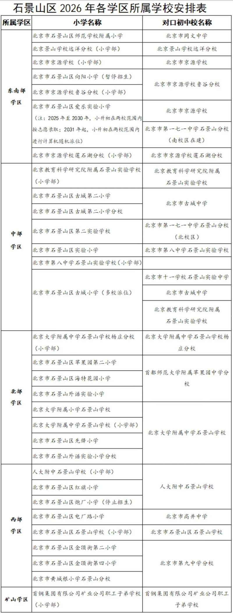
小学入学安排方面,工作方案对新投入使用小区入学作出安排。北辛安地区新投入使用的中海寰宇天下-天镜小区、中海长安誉小区,以及苹果园地区的越秀天玥小区实施多校划片计算机随机派位入学。广宁地区的璟山和煦小区、五里坨地区的伴山观岚小区按照志愿实施单校划片录取,如单校划片志愿人数大于招生计划数,采取计算机随机派位录取。
此外,自2026年起,北京市石景山区向阳小学暂停招生,原向阳小学服务划片范围调整至爱乐实验小学。北京市第八中学石景山实验学校(小学部)在北京市石景山区实验小学借址招生,采用单校划片与多校划片计算机随机派位相结合的方式。
初中入学安排方面,与往年相比,石景山区2026年初中入学全区派位学校名单中少了北京市石景山区实验中学,新增北京市第八中学石景山区实验学校。北京市石景山区实验小学对口初中校也由北京市石景山区实验中学变为北京市第八中学石景山区实验学校。
北京市第八中学石景山实验学校于今年4月24日揭牌,由石景山区与西城区携手办学。学校将同时面向石景山区和西城区招生,建立学生联合培养、混合编班、师资双向交流机制,赋能区域教育高质量发展。
4月28日,北大附中石景山学校杨庄分校揭牌仪式举行。原属于中部学区的北方工业大学附属学校,转设成为北大附中石景山学校杨庄分校,分属北部学区。

石景山区2026年各学区所属学校安排表。图/石景山教育微信公众号
编辑 缪晨霞
校对 柳宝庆
