在日常生活中,总有人带着满脸焦虑:“我身上突然起一片‘蚊子包’,巨痒无比,几分钟就冒出来,没一会儿又消了,不留痕迹,可反复出现,越挠越多,到底是什么病?”
这种“来得快、去得快,却反复纠缠”的皮肤问题,正是荨麻疹(俗称风团、风疹块)——一种极易被忽视、却可能越治越重的过敏性皮肤病。
很多人对荨麻疹的认知存在误区:“消了就没事”“只涂止痒药就行”,结果导致症状反复加重,甚至发展为慢性荨麻疹,折磨数月、数年。
今天,一篇推文讲透荨麻疹的“过敏机制、症状识别、科学治疗、复发管理”全流程,帮你彻底摆脱反复困扰!
01
一搞清楚:什么是荨麻疹?
一眼识别,不混淆
荨麻疹是一种过敏性皮肤病,和皮炎湿疹、真菌性感染完全不同,核心本质一句话讲懂:
身体接触过敏原后,免疫系统“过度反应”,导致皮肤血管通透性增加,局部水肿,形成风团,伴随剧烈瘙痒。
记住这4个典型特点,轻松区分荨麻疹,避免和其他皮肤病混淆:
突发突消:几分钟内快速起疹,数小时内(一般不超过24小时)可自行消退,消退后不留任何痕迹
剧烈瘙痒:风团出现时,瘙痒感明显,甚至影响睡眠、日常活动,越抓越严重、越抓越多
形态多变:风团可大可小,小的像蚊子包,大的可蔓延成片,颜色可为红色、淡红色或肤色
易反复发作:若不找到诱因、规范治疗,会反复出现,甚至从偶尔发作发展为慢性荨麻疹
一句话识别:“起得快、消得快,瘙痒剧烈,反复来,不留痕”,只要符合这几点,大概率就是荨麻疹。
02
挖根源:为什么会得荨麻疹?
核心机制+5类高频诱因
核心机制
我们的身体里有一种“肥大细胞”,里面装满了“组胺”(导致瘙痒、水肿的“罪魁祸首”)。
当身体接触到过敏原时,免疫系统会误以为“有危险”,触发肥大细胞释放大量组胺——组胺会让皮肤血管扩张、通透性增加,血液里的液体渗出到皮肤表层,形成一个个水肿的风团,同时刺激神经,产生剧烈瘙痒。
关键结论:荨麻疹的核心是“组胺释放过多”,治疗的核心就是“抑制组胺、阻断过敏反应”,这也是口服抗组胺药必不可少的原因。
5类高频诱因
食物因素(最常见,占比40%)
01
高频诱因:海鲜(虾、蟹、贝类)、蛋类(鸡蛋、鸭蛋)、牛奶、坚果(花生、核桃)
隐形诱因:辛辣刺激食物、酒精(尤其是啤酒、白酒)、芒果、菠萝等易过敏水果
外界过敏原(易被忽视)
02
高频诱因:花粉(春季高发)、尘螨(床垫、被褥、地毯中较多)、动物毛发(猫、狗)
隐形诱因:昆虫叮咬(蚊子、螨虫)、冷空气、热刺激、阳光暴晒
药物因素(需重点提醒)
03
高频诱因:抗生素(如青霉素、头孢类)、解热镇痛药(如布洛芬、对乙酰氨基酚)
注意:服用上述药物后,若出现风团、瘙痒,需立即停药,及时咨询药师或医生

内在因素(慢性荨麻疹主要诱因)
03
高频诱因:感染(咽炎、扁桃体炎、肠胃炎)、情绪紧张、压力过大、熬夜、过度劳累
隐形诱因:内分泌变化(女性经期、孕期)、自身免疫功能异常
物理性诱因(易被混淆)
03
常见类型:冷接触(接触冷水、冷空气)、热接触(接触热水、高温环境)、压力(腰带过紧、衣物摩擦)
特点:接触诱因后立即起疹,脱离诱因后可快速消退
03
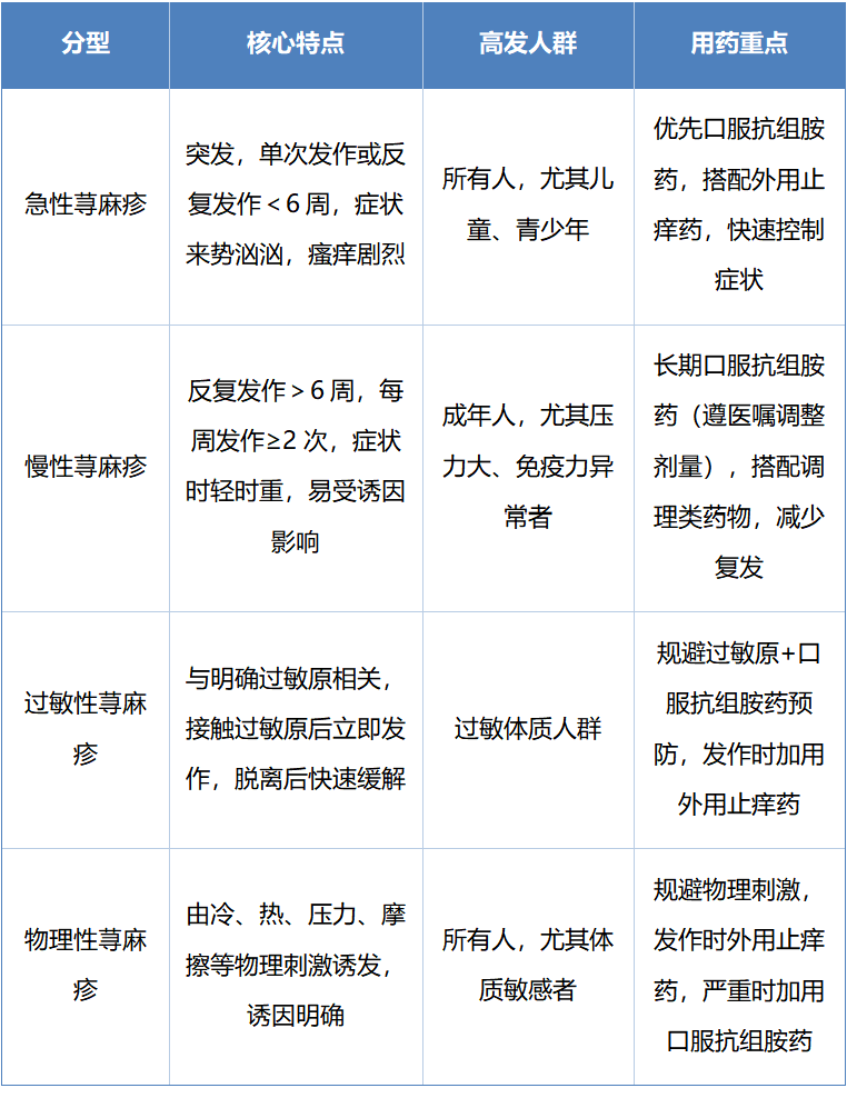
辨类型:荨麻疹4种分型,直接影响用药
(门店判断核心)
原文的分型过于简单,未明确不同分型的用药差异,导致用户和店员无法精准匹配方案。以下4种常见分型,结合症状和用药建议,门店可直接对照推荐:

04
科学治:分症状用药,不盲目、不踩坑
荨麻疹的治疗核心目标:抗过敏(抑制组胺)+止痒(缓解不适)+预防复发(调理体质),结合分型和症状轻重,分层次用药,拒绝“一刀切”
1.抗过敏核心药(必须使用,缺一不可)
这是治疗荨麻疹的关键,无论症状轻重,都需围绕“抑制组胺”展开,分为外用和口服两类,适配不同场景:
(1)外用抗组胺药(轻度、局部发作首选)
赛庚啶乳膏
作用机制:直接阻断皮肤表面的H1受体,抑制组胺作用,快速缓解局部风团和瘙痒
核心优势:起效快(10-15分钟),不含激素,安全性高,儿童、孕妇可在药师指导下使用
用法:每日2-3次,薄涂于风团部位,轻轻按摩至吸收
适配场景:轻度荨麻疹、局部发作(如单个风团)、儿童轻度发作
(2)口服抗组胺药(中重度、反复发作者必用)
常用药物:氯雷他定(嗜睡副作用小,适合白天服用)、西替利嗪(止痒效果强,适合夜间服用)、依巴斯汀(长效,每日1次即可)
作用:从体内阻断组胺释放,从根源抑制过敏反应,避免风团反复出现
用法:成人每日1次,每次1片;儿童需根据年龄、体重调整剂量(遵医嘱)
疗程要求:急性荨麻疹症状消失后,继续服用1-2天巩固;慢性荨麻疹需遵医嘱长期服用,不可随意停药
适配场景:中重度荨麻疹、反复发作者、全身泛发风团者
2.快速止痒药(提升用药依从性,缓解不适)
很多人因为瘙痒难忍,无法坚持规范用药,快速止痒能有效提升用户依从性,核心选择:
克罗米通乳膏
作用特点:15分钟快速起效,不含激素,既能快速缓解瘙痒,又能辅助抑制皮肤炎症反应
使用方式:与赛庚啶乳膏交替使用,或在瘙痒剧烈时临时加涂,每日不超过3次
适配场景:所有类型荨麻疹,尤其适合夜间瘙痒明显、瘙痒剧烈的人群
3.抗炎调理药(减少复发,适配慢性、反复型)
荨麻疹反复的核心原因之一是皮肤屏障受损、免疫系统紊乱,需搭配调理类药物,从根源减少复发:
七参连湿疹膏
作用价值:清热燥湿、抗炎抑菌,改善皮肤微环境,修复受损皮肤屏障,调节皮肤免疫,减少荨麻疹复发频率
特点:无激素、安全性高,适合长期使用,可搭配口服药协同作用
适配场景:慢性荨麻疹、反复发作者、皮肤敏感易复发人群
用法:每日2次,薄涂于皮肤易发作部位(如四肢、躯干),长期坚持可减少发作次数
05
联合用药:4套联合用药方案
轻度方案(偶发、局部发作,基础客单)
适用场景:偶尔发作,每次仅1-2个风团,瘙痒较轻,可自行消退,无其他不适
方案:赛庚啶乳膏
核心优势:简单便捷,价格亲民,适合临时缓解症状,易成交
用法:风团出现时涂抹,每日2-3次,瘙痒缓解后可停药
中度方案(反复、瘙痒明显,核心推荐)
适用场景:每周发作2-3次,风团较多,瘙痒明显,影响日常活动,属于急性或过敏性荨麻疹
方案:赛庚啶乳膏+口服抗组胺药(氯雷他定/西替利嗪)
核心优势:抗过敏+局部止痒,双重作用,快速控制症状,避免加重,是门店基础高客单组合
用法:赛庚啶每日2-3次,口服药每日1次,症状消失后继续服用1-2天巩固
强化方案(瘙痒剧烈、全身发作,提升客单)
适用场景:风团全身泛发,瘙痒剧烈,夜间影响睡眠,发作频繁,或伴轻微红肿
方案:赛庚啶乳膏+口服抗组胺药+克罗米通乳膏
核心优势:抗过敏+快速止痒+长效缓解,三重作用,提升用户体验,进一步提升客单
用法:赛庚啶每日2-3次,口服药每日1次,克罗米通瘙痒剧烈时加涂,症状缓解后停用克罗米通
慢性/顽固型方案(长期反复,高客单重点)
适用场景:反复发作>6周,每周发作≥2次,症状时轻时重,属于慢性荨麻疹,易受诱因影响
方案:口服抗组胺药(长期)+七参连湿疹膏(调理)+克罗米通乳膏(应急止痒)
核心优势:控制症状+长期调理+应急止痒,彻底打破复发循环,客单价最高,复购率强
用法:口服药按医嘱长期服用,七参连每日2次(长期涂抹),克罗米通瘙痒时加涂,定期到店复查调整方案

06
防复发:做好这3点,比用药更重要
1.核心:精准找到过敏原(最关键,避免“盲目规避”)
方法1:食物记录法(简单易操作,人人可做)
每次发作前,记录自己吃的食物、接触的物品、所处的环境,连续记录1-2周,找到“发作与诱因”的关联,明确过敏原后,坚决规避。
方法2:排除法(适合隐形诱因)
逐一规避可疑诱因(如海鲜、花粉、宠物),观察症状是否缓解,逐步锁定过敏原。
方法3:专业检测(适合慢性、顽固型)
若无法自行找到过敏原,建议到医院做过敏原检测,精准定位,针对性规避。
2.生活管理:规范习惯,减少诱因刺激
作息:规律作息,避免熬夜、过度劳累,熬夜会降低免疫力,加重过敏反应,诱发荨麻疹。
情绪:保持心情舒畅,减少压力、焦虑,情绪波动会刺激免疫系统,诱发风团。
皮肤护理:避免用热水烫洗、用力抓挠皮肤,穿宽松、透气的棉质衣物,减少皮肤摩擦刺激。

3.饮食管理:精准忌口,不盲目“一刀切”
忌:明确过敏的食物、酒精、辛辣刺激食物,慢性荨麻疹患者需少吃海鲜、坚果等易过敏食物。
宜:多吃富含维生素C、维生素E的食物(如新鲜蔬果、坚果),多喝水,增强皮肤抵抗力,辅助减少过敏反应。
07
常见误区
误区1:只外用,不口服——认为“风团消了就没事”,只用外用止痒药,不口服抗组胺药,无法从根源抑制组胺,导致症状反复加重。
误区2:症状消失就停药——尤其是慢性荨麻疹,未完成巩固疗程,擅自停药,导致组胺再次释放,风团复发。
误区3:不查过敏原,盲目忌口——不知道自己对什么过敏,盲目忌口,既影响生活质量,也无法有效预防复发。
误区4:长期依赖激素药膏——用皮炎平、地奈德等激素药膏止痒,短期缓解,长期使用会导致皮肤变薄、敏感,甚至加重过敏反应。
误区5:忽视紧急情况——出现喉头水肿、呼吸困难时,未及时就医,延误治疗,存在生命危险。
08
风险提示
紧急情况(立即就医,不可拖延):出现喉头水肿、呼吸困难、胸闷、头晕、恶心呕吐、全身泛发大片风团时,属于严重过敏反应,立即拨打120或前往医院就诊,否则可能危及生命。
慢性荨麻疹管理:慢性荨麻疹需长期规范用药,不可随意增减剂量或停药,建议定期到门店咨询药师,调整用药方案,避免长期依赖口服药。
特殊人群用药:儿童、孕妇、哺乳期女性、肝肾功能不全者,用药前必须咨询药师/医生,优先选择无激素、副作用小的药物(如赛庚啶乳膏、七参连湿疹膏)。
用药反应:服用口服抗组胺药后,若出现嗜睡、头晕等副作用,避免驾驶、高空作业;用药期间若出现皮肤刺痛、红肿加重,立即停药,及时咨询药师。
09
总结:荨麻疹“不复发”的关键,就2句话
荨麻疹不是“简单的皮肤问题”,本质是免疫系统异常引发的过敏反应,核心是“组胺释放过多”;
治疗关键在于:抗过敏为核心(口服+外用联合)+止痒提升体验+精准规避诱因+长期管理防复发。
如果你或家人经常出现“风团反复、瘙痒难忍,起得快、消得快”的情况,千万不要忽视!早期规范治疗,能有效避免发展为慢性荨麻疹,减少反复折磨。
建议咨询专业医生或药师,我们会根据你的发作频率、症状轻重,帮你精准判断分型、找到过敏原,推荐适合你的专属联合用药方案,教你正确用药、科学防护,彻底摆脱荨麻疹的困扰~
收藏这篇推文,转发给身边被荨麻疹反复困扰的家人朋友,一起科学应对,远离风团和瘙痒,守护健康好皮肤!
10
门店运营建议
(重点优化,提升转化和复购)
荨麻疹是高客单、高复购病种,结合门店实战,优化3点运营建议,比原文更具落地性:
1.组合销售(重点推高客单)
核心组合:外用(赛庚啶乳膏)+口服抗组胺药+止痒(克罗米通乳膏)(中度/强化方案);慢性患者重点推荐“口服药+七参连湿疹膏”,提升客单价和复购率。
2.门店话术关键词(强化专业度,促进成交)
“荨麻疹不是皮肤痒,是体内过敏反应,必须口服+外用联合,才能从根源控制”
“只涂止痒药治标不治本,搭配口服药,才能避免反复”
“慢性荨麻疹不用怕,长期调理+规范用药,就能减少发作”
3.会员管理(提升复购,锁定客户)
慢性荨麻疹患者:建立会员档案,记录发作频率、用药情况,每2-4周提醒到店复查,调整用药方案,推荐七参连湿疹膏长期使用,锁定复购。
急性荨麻疹患者:用药后1-2天回访,了解症状缓解情况,提醒巩固用药,避免复发,引导后续复购。
