“救命!又长痘了,明明刚消了一颗,下巴又冒出来,挤了还留痘印,到底要熬到什么时候?”
“每次长痘,家人都说是‘上火’,让我多喝水、吃清淡点,可根本没用,反而越涨越多……”
不管是青春期的学生党,还是刚入职场的年轻人,几乎都被痤疮(俗称青春痘)困扰过——反复冒痘、红肿疼痛、挤痘留疤、痘印难消,不仅影响颜值,更让很多人陷入自卑,甚至不敢素颜出门。
但今天必须明确告诉你:痤疮≠上火,它不是简单的“热气”,而是一种发生在毛囊皮脂腺的慢性炎症性皮肤病,需要科学的分级治疗+规范护肤,才能彻底摆脱反复长痘的魔咒。
今天一篇文章给你讲透痤疮的“识别、分级治疗、护肤联动”全流程帮年轻人解决长痘烦恼!
01
搞清楚:什么是痤疮?
别再被“上火”误导
很多年轻人长痘后,第一反应就是“上火了”,喝凉茶、吃清淡食物,结果痘痘越涨越多——其实,痤疮的本质和“上火”毫无关系,而是毛囊皮脂腺的“三重危机”:
毛孔堵塞+皮脂分泌过多+细菌感染→炎症爆发→长痘
通俗来讲:我们的皮肤毛囊里,皮脂腺负责分泌油脂,正常情况下油脂会顺利排出,可一旦油脂分泌过多、老废角质堆积,就会堵住毛孔;毛孔堵塞后,痤疮丙酸杆菌会在里面大量繁殖,引发炎症,最终形成我们看到的痘痘。
核心结论:痤疮是一种慢性炎症性皮肤病,不是“上火”,也不是“皮肤脏”,需要针对性的“治疗+护肤”,才能从根源解决,避免反复。

02
挖根源:为什么年轻人更容易长痘?
四大核心原因+高频诱因
年轻人是痤疮的高发人群,尤其15-30岁之间,这和年轻人的生理特点、生活习惯密切相关
01
四大核心原因(长痘的根本)
皮脂分泌过多:年轻人雄激素水平偏高,会刺激皮脂腺分泌大量油脂,皮肤越油,越容易长痘(这也是油痘肌比干皮更容易长痘的原因);
毛孔堵塞(角化异常):年轻人新陈代谢快,老废角质容易堆积,加上日常清洁不到位,就会堵住毛孔,形成粉刺;
细菌繁殖:毛孔堵塞后,形成缺氧环境,痤疮丙酸杆菌会大量滋生,引发炎症,让粉刺变成红肿的痘痘;
炎症反应:身体免疫系统应对细菌感染时,会引发局部炎症,表现为痘痘红肿、疼痛、化脓。
02
年轻人高频诱因
很多年轻人长痘,都是“诱因+核心原因”共同作用的结果,这些高频诱因,尤其要注意规避:
作息诱因:熬夜、作息不规律(学生党赶作业、职场人加班),会导致激素紊乱,加重油脂分泌,诱发痘痘;
饮食诱因:高糖高脂饮食(奶茶、蛋糕、油炸食品、外卖),会刺激胰岛素分泌,间接促进油脂分泌,还会加重炎症;

护肤诱因:乱用化妆品(油腻、致痘成分的粉底、面霜)、过度清洁(频繁用皂基洁面)、清洁不到位(卸妆不彻底);
行为诱因:频繁挤痘(手上细菌多,挤痘会导致炎症扩散,还会留痘印、痘坑)、用手摸脸;
激素诱因:青春期激素波动、女性经期前后激素变化,都会诱发痘痘反复。
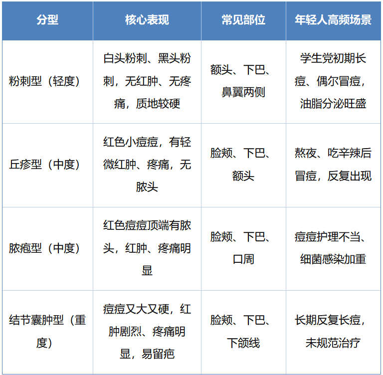
03
精准识别:痤疮4种分型,对应不同治疗方案
痤疮的治疗关键的是“分级治疗”,不同分型的痘痘,用药和护肤方案完全不同,盲目用药不仅没效果,还可能加重皮肤刺激。结合年轻人常见的痘痘类型,整理清晰分型表,一眼识别、精准应对:

年轻人快速判断技巧:看痘痘是否“红、肿、痛”——不红不肿是粉刺型(轻度),红、肿、痛就是炎症型(中重度),炎症越重,痘痘越疼、越容易留疤。
04
科学治:分级用药,不盲目、不刺激
痤疮治疗的四大核心目标:控油+通毛孔+抗菌+抗炎,结合年轻人的皮肤特点(易敏感、怕刺激),分4级给出用药方案,明确用法、注意事项,避免刺激皮肤,同时提升门店专业度:
1.轻度(粉刺型,以白头/黑头为主)
适用场景:偶尔冒痘,以粉刺为主,无红肿、无疼痛,皮肤偏油,属于初期长痘
核心重点:通毛孔、控油,预防新生粉刺
核心用药:维A酸类(阿达帕林凝胶)
作用:疏通毛孔,溶解老废角质,抑制粉刺形成,还能预防痘印
年轻人专属用法:
①建立耐受:初期每晚少量薄涂(黄豆大小),点涂在粉刺部位,避免全脸涂抹,若出现轻微刺痛、脱皮,可隔天使用,适应后再每天使用;
②使用时间:晚上使用(维A酸类遇光分解,影响效果),使用前先清洁、保湿,再涂药;
③疗程:连续使用4-6周,粉刺会逐渐减少,不可中途停药。
辅助护理(关键,提升用药效果)
温和洁面(避免皂基)+控油保湿(选择清爽型,不油腻),避免使用粉底、遮瑕等厚重化妆品,减少毛孔堵塞。
2.中度(丘疹型、脓疱型,红痘、脓头为主)
适用场景:反复冒痘,有红色痘痘、脓头,红肿、疼痛明显,属于年轻人最常见的长痘类型
核心重点:抗菌、抗炎,控制炎症扩散
抗菌药物(核心)
常用药物:过氧化苯甲酰凝胶、克林霉素凝胶
作用:抑制痤疮丙酸杆菌,减轻炎症,快速消退红肿痘痘、脓头
用法:白天使用,点涂在红肿、脓头部位,每日1-2次;过氧化苯甲酰刺激性稍强,初期可低频率使用,建立耐受。
抗炎辅助(提升效果,减少复发)
七参连湿疹膏
作用:温和抗炎、减轻红肿,修复皮肤屏障,减少痘痘炎症后的色素沉着(预防痘印),适合年轻人敏感痘肌
用法:每日2次,薄涂在红肿痘痘部位或痘痘消退后的泛红部位,可与抗菌药物交替使用,无刺激、安全性高。
3.中重度(反复长痘+炎症明显,多种类型并存)
适用场景:长期反复长痘,同时有粉刺、红痘、脓头,炎症明显,用药效果不佳
核心重点:联合用药,同时解决毛孔堵塞、细菌感染、炎症三大问题
联合用药方案
阿达帕林凝胶(晚上,通毛孔)+过氧化苯甲酰/克林霉素(白天,抗菌)+七参连湿疹膏(早晚,抗炎修复)
优势:兼顾通毛孔、抗菌、抗炎,快速控制症状,减少复发,适合门店高客单组合。
口服药物
常用药物:多西环素、异维A酸
注意:口服药有一定副作用(如多西环素可能刺激肠胃,异维A酸需避免孕期使用),需在医生指导下使用,门店不可自行销售,需识别中重度患者,建议其就医。
4.敏感/刺激明显人群(年轻人高频场景)
适用场景:油痘肌同时敏感,用药后出现刺痛、脱皮、泛红,或本身是敏感痘肌
核心重点:舒缓修复,温和抗炎,避免刺激
舒缓修复方案
医用修复类护肤品(如修复精华、舒缓喷雾):修复皮肤屏障,减轻刺激,每日2-3次;
七参连湿疹膏:温和抗炎,替代部分刺激性强的药物,每日2次,薄涂全脸或泛红部位,适合长期使用。
5.止痒/不适辅助
克罗米通乳膏
适用场景:痘痘伴轻度瘙痒、用药后皮肤轻微刺激不适,尤其适合年轻人熬夜后长痘伴随的瘙痒
优势:无激素,快速缓解瘙痒和不适,不影响其他药物使用,提升用药依从性
用法:瘙痒或不适时涂抹,每日2-3次,仅涂于不适部位,症状缓解后可停药。
05
用药方案:4套联合用药方案
基础方案
(轻度,学生党首选)
适用场景:学生党初期长痘,以粉刺为主,偶尔冒痘,预算有限
方案:阿达帕林凝胶+温和洁面乳+清爽保湿乳
用法:建议28天为一个周期,用完复查,根据皮肤情况调整方案。
标准方案
(中度)
适用场景:年轻人反复冒痘,有红痘、脓头,红肿疼痛,是门店最常见的客群
方案:阿达帕林凝胶+过氧化苯甲酰凝胶+七参连湿疹膏
用法:这套组合能同时解决毛孔堵、细菌多、炎症重三个问题,坚持用2-4周,痘痘会明显减少。
强化方案
(中重度)
适用场景:长期反复长痘,多种类型痘痘并存,担心留痘印,注重护肤体验
方案:阿达帕林凝胶+抗菌药+七参连湿疹膏+医用修复精华+控油洁面
用法:建议坚持使用1-2个皮肤周期(28天/周期),稳定后可调整为维稳方案,减少复发。
重度方案
(结节囊肿型)
适用场景:痘痘又大又硬,红肿剧烈,易留疤,属于重度痤疮
方案:建议立即转诊医院,在医生指导下使用口服药+外用药联合治疗
门店动作:做好就医引导,同时可推荐医用修复产品,为患者后续维稳复购奠定基础,体现门店专业度。
06
痘印/痘坑管理
年轻人长痘最担心的,除了反复长痘,就是长痘后留下的痘印、痘坑
痘印
(色素沉着,最常见,可通过护肤+产品改善)
红色痘印(痘痘刚消退,泛红明显)
核心:抗炎、舒缓、促进皮肤修复
推荐产品:七参连湿疹膏(温和抗炎,淡化泛红)+医用修复精华(促进皮肤代谢)
用法:每日2次,先涂七参连,再涂修复精华,坚持4-8周,红色痘印会逐渐消退。
黑色痘印(痘痘消退后,色素沉淀,呈黑色/褐色)
核心:美白、淡化色素
推荐产品:维生素C类产品(如维生素C精华)+烟酰胺精华
用法:每日1-2次,晚上使用(美白成分遇光易分解),搭配保湿产品,坚持8-12周,黑色痘印会逐渐淡化。
痘坑
(皮肤结构损伤,较难改善)
核心:痘坑是皮肤真皮层受损导致的,仅靠护肤品无法彻底修复,需医美治疗
07
年轻人专属护肤指南
(决定治疗效果,减少复发)
1.清洁(核心:温和不刺激,避免过度清洁)
频率:每天2次(早上、晚上),出汗多、化妆后可增加1次,但避免频繁清洁;
产品选择:温和氨基酸洁面乳(避开皂基洁面),适合油痘肌、敏感痘肌;
注意:卸妆要彻底(尤其是化淡妆、涂防晒后),避免卸妆残留堵塞毛孔。
2.护肤(核心:控油+保湿+修复,拒绝油腻)
治疗期(长痘期间)
产品选择:清爽型保湿乳、医用修复精华,避免使用面霜、粉底、遮瑕等厚重产品,减少毛孔堵塞;
用法:清洁后,先涂修复精华,再涂保湿乳,最后涂外用药(顺序:洁面→保湿→用药)。
维稳期(痘痘消退后)
产品选择:控油保湿乳+美白精华(淡化痘印)+医用修复产品,维持皮肤稳定,减少复发;
用法:每日2次,坚持使用,同时定期到店复查,调整护肤方案。
3.饮食(核心:少糖、少油腻)
忌:奶茶、蛋糕、糖果等高糖食物,油炸食品、外卖等高脂食物,辛辣刺激食物;
宜:多喝水(每天1500-2000ml),多吃新鲜蔬果(富含维生素C),清淡饮食,避免暴饮暴食。

4.行为习惯(核心:不挤痘,规律作息)
不挤痘:手上细菌多,挤痘会导致炎症扩散,还会留痘印、痘坑,哪怕再痒、再忍不住,也不要挤;
规律作息:避免熬夜(尽量23点前入睡),减少压力(学生党合理安排学习,职场人学会调节情绪),避免激素紊乱;
少用手摸脸:手上的细菌会转移到脸上,加重痘痘感染。
08
总结:年轻人摆脱反复长痘,关键就2句话
痤疮不是“上火”,而是毛囊皮脂腺的慢性炎症问题,靠“多喝水、吃清淡”解决不了,必须科学分级治疗+规范护肤;
正确方式是:通毛孔+抗菌+抗炎+长期维稳,坚持治疗+做好护肤,才能彻底摆脱反复长痘,远离痘印、痘坑。
如果你是学生党、职场人,正被反复长痘、痘印困扰,别再盲目跟风祛痘,也别因为长痘而自卑——痤疮是可防可治的,只要找对方法、规范治疗,就能拥有干净的皮肤。
收藏这篇推文,转发给身边正在被痘痘困扰的朋友,一起科学祛痘、远离痘印,解锁干净好皮肤~
